近日,教育部公布第二批新时代高校党建示范创建和质量创优工作和首批高校“双带头人”教师党支部书记工作室建设单位验收通过名单。必赢官网学生工作处党支部、建筑工程学院第三党支部通过教育部第二批“全国党建工作样板支部”验收,这是继2021年智能制造学院学生党支部建成首批“全国党建工作样板支部”后,必赢官网在党建“双创”工作上取得的新突破。
近年来,学校党委全面贯彻党的教育方针,深入落实立德树人根本任务,深入实施党组织“对标争先”建设计划,持续开展新时代高校党建示范创建和质量创优工作,大力推进学校党建工作高质量发展。2019年12月,学生工作处党支部、建筑工程学院第三党支部获批第二批“全国党建工作样板支部”培育创建单位。在两年建设期内,学校党委高度重视样板支部培育创建工作,严格落实建设标准和要求,加强领导,精心组织,形成了“学校党委统一领导,党委组织部重点指导,相关职能部门协助,所属基层党组织具体指导和组织管理”的工作机制,划步骤、分阶段开展支部培育创建工作。经过两年的培育和创建,两个支部最终顺利通过教育部的验收,成为了近年来必赢官网党委狠抓基层党支部标准化、规范化、特色化建设的又一标志性成果。
下一步,必赢官网将充分发挥引领示范作用,持续培育可复制、可推广的党建“双创”模式,促进学校基层党组织全面进步、全面过硬,为加快推动学校“双高”建设和升本工作提供坚强组织保障。




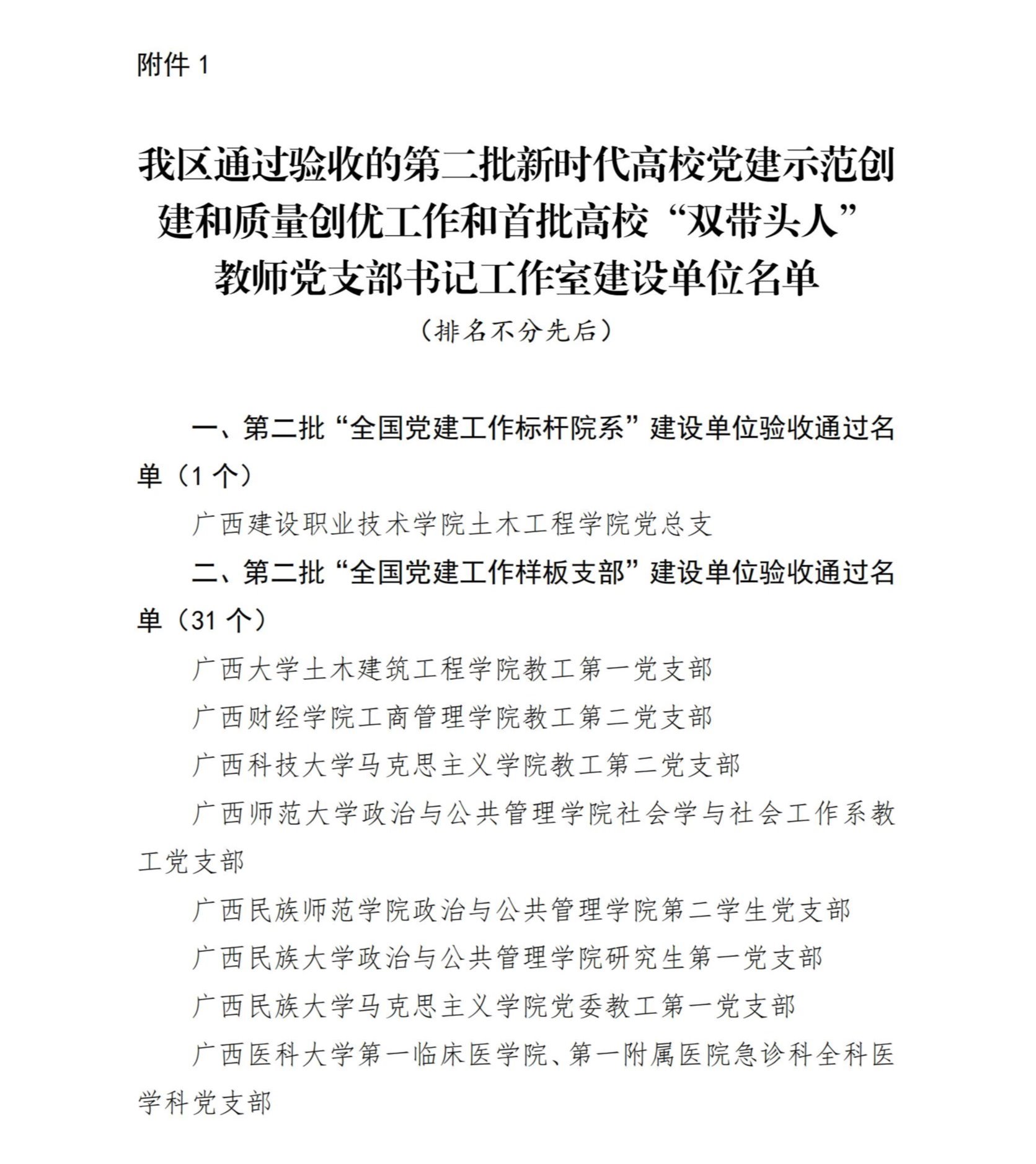
文件截图
供稿:党委组织部 谢曼妮
审核:党委组织部 邓 斌
党委宣传部 陆 军
编辑:党委宣传部 陈 诚