必赢优惠y272net
返回顶部
国家示范性高等职业院校
国家优质专科高等职业院校
中国特色高水平高职学校
选课系统
在线课程
学校地图
首页
必赢官网
学校简介
学校章程
学校领导
学校校风
学校校训
学校VI
学校校歌
学校宣传片
机构设置
职能部门
学院
招生就业
招生信息网
就业信息网
科技创新
科技处
必赢优惠y272net学报
科创平台
名师风采
教学名师
技能大师
合作交流
职教集团
产业学院
走进南职
数字校园
首页
必赢官网
学校简介
学校章程
学校领导
学校校风
学校校训
学校VI
学校标志规范
学校标准字及组合规范
学校标准色规范
应用部分
学校校歌
学校宣传片
机构设置
职能部门
党政办公室(督查室)
党委组织部(统战部、人事处)
党委宣传部
纪委办公室(监察室)
学生工作部(武装部、学生工作处)
教务处(招生就业处)
科技处
后勤管理处(保卫处)
财务处
审计处
教育发展与信息服务中心(图书馆)
职业教育发展研究院
工会
团委
广西南职资产经营有限公司
学院
财经学院
传媒学院
国际学院
健康与旅游学院
建筑工程学院
人工智能学院
商学院
新能源汽车学院
艺术设计学院
智能制造学院
马克思主义学院
人文教育学院
继续教育学院
招生就业
招生信息网
就业信息网
科技创新
科技处
必赢优惠y272net学报
科创平台
国家级平台
省部级平台
市厅级平台
名师风采
教学名师
技能大师
合作交流
职教集团
广西人工智能职业教育集团
广西民族技艺职业教育集团
广西餐饮职教集团
南宁职业教育集团
产业学院
南宁市智能制造产教联合体
建装配式建筑产业学院
南宁ICT产业学院
奇安信网络数字安全产业学院
宝德人工智能现代产业学院
元宇宙产业学院
李宁时尚产业学院
中国—东盟数字新文创产业学院
中国—东盟智慧物流产业学院
智慧财经产业学院
广西桂华智能制造产业学院
比亚迪产业学院
走进南职
数字校园
选课系统
在线课程
学校地图
南职公告
当前位置:
首页
>>
南职公告
>> 正文
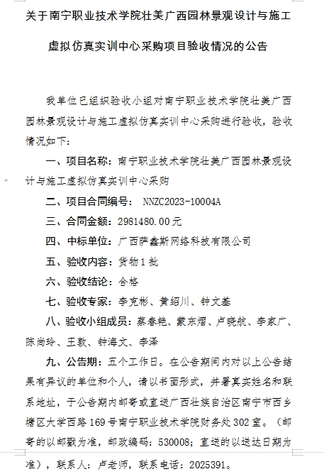
关于南宁职业技术学院壮美广西园林景观设计与施工虚拟仿真实训中心采购验收情况的公告
发布时间:2023-07-13
来源:
作者:
阅读:
A
A
A
上一条:
关于南宁职业技术学院2022软件技术专业群课程资源建设采购(重)D分标项目验收情况的公告
下一条:
关于南宁职业技术学院商学院实训室设备采购项目验收情况的公告
返回列表
热点资讯
开展消防培训,筑牢安全“防火墙”
蹇兴超主持召开党委常委会会议 深入学习贯彻习近平总书记二〇二五年新年贺词的重要讲话精神
必赢官网召开中国—越南电子信息现代工匠学院越南富士康机电一体化专班交流会
必赢官网召开中国—越南电子信息现代工匠学院越南富士康机电一体化专班交流会
必赢官网作品在第十届全区大学生网络文化节和2024年全区高校网络教育优秀作品推选展示活动中获奖
融会贯通 媒创未来——必赢官网融媒体中心召开2024年度总结座谈会
必赢优惠y272net第一届第一次工会会员代表大会召开
青春筑梦 新年启航——必赢官网商学院举行2025年迎新年联欢会